Vizaun, Misaun, Metas Objetivu, Valór no Prinsípiu Suco nian
Vizaun Suco Servi no Dezemvolve komunidade hodi tane aas dignidade rai no povo, harii infraestrutura bázica, promove bem-estar, respeita kultura lokál, no empodera komunidade liuhusi partesipasaun.
Lideransa Suco Dau-udo hamutuk ho ninia Komunidade tomak hatuur vizaun suco nian maka hanesan:“Servi komunidade Suco Dau-udo ho Responsabilidade”
Misaun iha objetivo kria Suku ne’ebé Matak, kualidade, unidu, indpendente no inkluzivo.
Atu atinji vizaun ne’ebé deskreve ona iha leten, Suco Dau-udo defini no misaun sira mak hanesan:
- Matak
- Kualidade
- Unidu
- Independente
- Inkluzivo
Meta sira ba Dezenvolvimentu iha Suco Dau-udo
Vizaun no Misaun iha leten transforma hikas ba Meta sira Dezenvolvimentu iha Suco Dau-udo hanesan tuir mai ne’e:
- Matak no No Buras iha Suco Laran
- Kualidade ba iha komunidade sira hodi sente
- Unido no amizade iha Suco Laran
- Moris ho independente iha Suco Rasik no inkluzivo
Objetivu sira ba Dezenvolvimenut iha Suco Dau-udo nian
Meta sira ba dezenvolvimenut iha Suco Dau-udo nian ne’e ami defini hikas iha objetivu dezenvolvimentu nian hanesan tuir mai ne’e:
- Projeto Dezemvilvimento Suco
- Dezenvolvimentu Edukasaun
- Dezenvolvimentu Saude
- Dezenvolvimentu Ekonimia
- Dezenvolvimentu Agrikultura
Valór sira ne’ebé Suco Dau-Udo adopta
Koletivamente, komunidade no lideransa sira iha Suco Dau-Udo defini ona valór prinsipál sira hanesan tuir mai ne’e:
- Kultura
- Relijioza
- Edukasaun
- Ekonomia
- Agrikultura
- Meiu Ambiente
Prinsipiu Suco Dau-Udo nian
Suco Dau-Udo adopta mós ninia prinsípiu sira ba dezenvolvimentu nian mak hanesan tuir mai ne’e:
- Prinsípiu Dezemvolvimento Turizmo
- Prinsípiu Dezemvolvimento Agrikultura
- Prinsípiu Dezemvolvimento Meiu Ambiente
- Prinsípiu Kultura
- Prinsípiu Edukasaun
- Prinsípiu Meiu Ambiente
Nota: prinsípiu bele liu bele menus, depende ba suco sira nia kreatividade hodi deskreve.
MAPA SUCO DAUDO

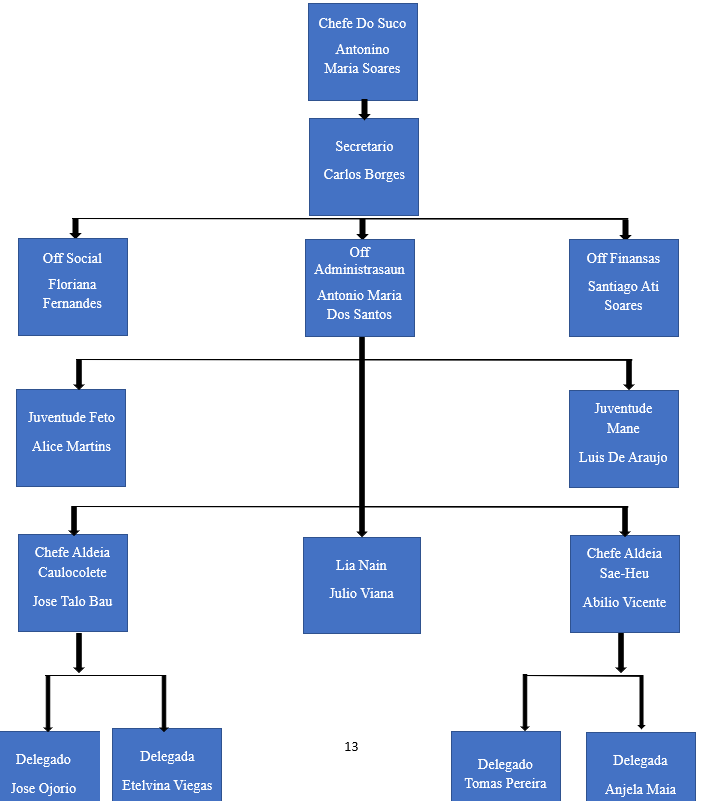
ESTRUTURA LIDERANSA KOMUNITARIA SUCO DAUDO

file ne’e formatu ho PDF Bele Click hodi Download….