INTRODUSAUN PERFIL SUCO GOULOLO
Dezenvolvimentu komunitáriu iha nivel Suku mak parte importante hosi esforsu atu realiza bein estar no autonomia komunidade nian iha Timor-Leste. Iha kontestu ida ne’e, Suku Guenulai, ne’ebé lokaliza iha área Autoridade Administrativa Cailaco, iha papel estratéjiku hanesan asosiasaun koletiva komunidade nian atu identifika nessesidade, defini prioridade, no orienta atividade dezenvolvimentu ho baze iha komunidade.
Iha kuadru legal nasional, Suco iha estatutu hanesan pessoa koletiva públika ne’ebé regula iha Lei n.º 9/2016 de 8 de julho konaba Lei dos Sucos. Husi estatutu ida ne’e, Suku rekoñese hanesan asosiasaun públika ne’ebé reprezenta interese koletivu komunidade iha ninia área. Suku iha papel importante atu reforsa partisipasaun sidadaun, fasilita diálogu entre komunidade ho estadú, no estimula implementasaun dezevolvimentu ne’ebé konforma ho valor sosiál, kultura, no nessesidade lokal. Husi funsaun sira ne’e, Suku sai pilar prinsipal iha movimentasaun dezenvolvimentu bazeia ba partisipasaun, solidariedade, no responsabilidade koletiva.
Elaborasaun Planu Dezenvolvimentu Komunitáriu (PDK) Suku Guenulai mak forma konkreta hosi implementasaun papel no responsabilidade ida ne’e. Dokumentu ida ne’e elabora tuir prosesu partisipativu ne’ebé involve komunidade sira husi aldeia, mestre/a sira, pesoal saude, intelektuais, joventude feto ho mane, konfisoens relijioza, setor privadu ekonomia suku, no liuliu ho grupu vulneravel sira iha Suku Lao,ó Lima; ho objetivu atu halo mapamentu ba potensialidade lokal, identifika dezafiu, no determina objetivu dezenvolvimentu Suku ne’ebé konforma ho valor sosiál, kultura no ambientál lokal.
Alénde sai giaun ba komunidade, PDK mos serve hanesan baze ba Autoridade Administrativa Cailaco, instituisaun governu no parseiru dezenvolvimentu sira, atu koordena programa, apoio tekniku no finanseiru ne’ebé harmonia ho prioridade dezenvolvimentu komunidade. Tan ne’e, PDK Suku Guenulai sai instrumentu importante atu garante dezenvolvimentu ne’ebé partisipativu, transparente no sustentavel, tuir espirítu Lei dos Sucos no prinsipiu boa governansaun ni-nian.
Vizaun, Misaun, Metas Objetivu, Valór no Prinsípiu Suco nian
Vizaun Suco Guenulai
Lideransa Suco Guenulai hamutuk ho ninia Komunidade tomak hatuur vizaun suco nian maka hanesan:
“Promove Suco Guenulai sai matak, kualidade, unidu, independente no inkluzivu hodi asegura hala’o Lao’o Lima oan tomak nia hakarak ba moris diak.”
Misaun Suco Guenulai
Atu atinji vizaun ne’ebé deskreve ona iha leten, Suco Guenulai defini no misaun sira mak hanesan:
- Promove jestaun ambiente verde, saudavel no sustentavel hodi garante balansu natureza no sustentabilidade rekursu ba jerasaun futuru Guenulai oan sira nian.
- Promove kualidade moris povu Guenulai nian liu husi garantia prestasaun kualidade servisu báziku iha dominiu edukasaun, saude, agricultor no ekonomia.
- Hametin unidade, solidariedade, no armonia sosiál entre família, grupu tradisionál, foinsa’e sira, no rezidente hotu-hotu hodi mantein estabilidade no koezaun komunitaria.
- Enkoraja independénsia komunidade nian liuhosi fortalesimentu kapasidade família no grupu iha jestaun ekonomia lokál, rekursu, no dezenvolvimentu ho sustentável.
- Kria ambiente ne’ebé moos, seguru, ordenadu no konfortavel liuhosi jestaun ijiene no orden publiku ho partisipativu.
- Asegura katak sidadaun hotu-hotu, inklui grupu vulneravel sira, hetan direitu, servisu, protesaun no oportunidade ne’ebé justu iha prosesu dezenvolvimentu.
Meta sira ba Dezenvolvimentu iha Suco Guenulai
Vizaun no Misaun iha leten transforma hikas ba Meta sira Dezenvolvimentu iha Suco Guenulai hanesan tuir mai ne’e:
- Ambiente Suku matak/verde, saudavel no sustentável ho protesaun ba natureza no rekursu lokál sira promovidu.
- Kualidade moris Guenulai-oan sira nian promovidu.
- Unidade, solidariedade, armonia sosial sidadaun sira nian hodi partisipa iha atividade sosiál, kulturál, no tradisionál aseguradu no prezervadu.
- Independensia komunidade nian iha jestaun ekonomia, sosial no dezenvolvimentu dezenvolvidu.
- Espasu abitasional ne’ebé moos, organizadu, seguru hodi favorese ba saúde públiku ejiste.
- Direitu, servisu, protesaun no oportunidade ne’ebé justu ba sidadaun hotu-hotu aseguradu.
Objetivu sira ba Dezenvolvimenut iha Suco Guenulai nian
Meta sira ba dezenvolvimenut iha Suco Guenulai nian ne’e ami defini hikas iha objetivu dezenvolvimentu nian hanesan tuir mai ne’e:
- Fortalese esforsu protesaun ambientál, jestaun rekursu naturál, reflorestasaun, konservasaun ba rai no bee matan sira, no jestaun lixu ne’ebé di’ak hodi kria ekosistema ne’ebé moos, verde, no sustentável ba komunidade Guenulai.
- Mellora grau abitu moris saúdavel, kualidade edukasaun, asessu ba água potável, no servisu sosiais, nune’e mós atu hasa’e oportunidade ekonómika família nian liuhosi empoderamentu no kapasitasaun komunidade.
- Hametin relasoens sosiais entre família no uma lisan sira, jovens, grupu feto, instituisoens tradisionais no relijioza, e garante katak komunidade sira partisipa ho ativu iha foti disizaun no ba atividade dezenvolvimentu sira.
- Hasa’e kapasidade komunidade atu jere rekursu, harii ekonomia lokál, no soi papel iha dezenvolvimentu liuhosi formasaun, hametin grupu, no empoderamentu ekonómiku.
- Organiza ambiente rezidensiál sira, hadi’a infraestrutura bázika, garante limpeza iha instalasaun públiku sira, no garante kualidade ba fasilidade públiku sira ne’ebé suporta komunidade nia moris.
- Hadi’a asesu servisu públiku ba grupu vulnerável sira inklui feto, labarik, idozu, no ema ho defisiénsia, no asegura sira-nia envolvimentu iha prosesu dezenvolvimentu hotu-hotu.
Valór sira ne’ebé Suco Guenulai adopta
Koletivamente, komunidade no lideransa sira iha suco Guenulai defini ona valór prinsipál sira hanesan tuir mai ne’e:
- Responsabilidade Sosiál
- Solidariedade
- Transparénsia
- Respeitu ba Moris
- Inkluzividade
Prinsipiu Suco Guenulai nian
Suco Guenulai adopta mós ninia prinsípiu sira ba dezenvolvimentu nian mak hanesan tuir mai ne’e:
- Prinsipiu igualdade 5. responsabilidade;
- Prinsipiu partisipasaun, 6. Prinsipiu Auto-konfiansa;
- Prinsipiu Justisa sosial; 7. Prinsipiu Kolaborasaun;
- Prinsipiu transparansia; 8. Prinsipiu boa fé;
MAPAMENTO SUCO GUENULAI

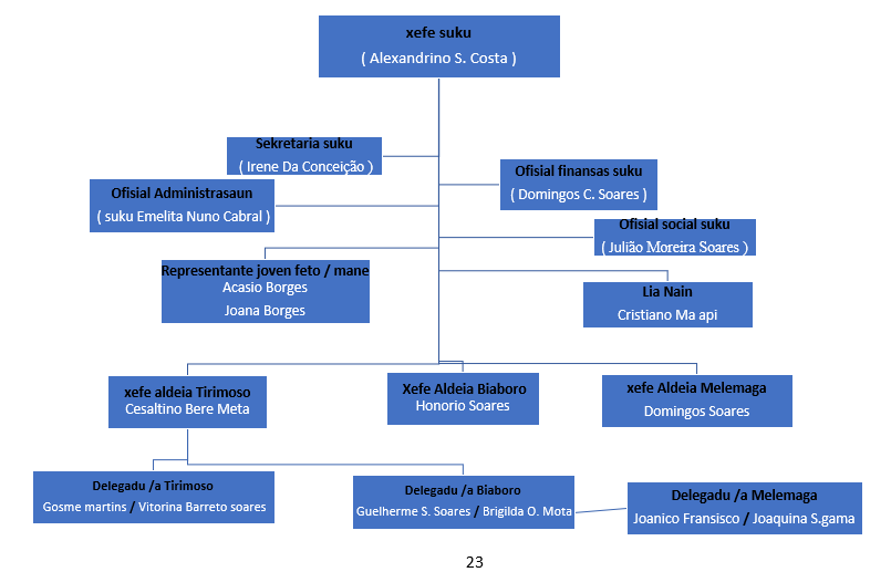
ESTRUTURA LIDERANSA KOMUNITARIA SUCO GUENULAI
